Comprehensive Training

關鍵(jian)詞:大學(xue)(xue)(xue)生(sheng)創業(ye)模擬實(shi)(shi)訓實(shi)(shi)戰教學(xue)(xue)(xue)平臺(tai) 大學(xue)(xue)(xue)生(sheng)創業(ye)實(shi)(shi)訓教學(xue)(xue)(xue)軟件 大學(xue)(xue)(xue)生(sheng)創業(ye)實(shi)(shi)訓教學(xue)(xue)(xue)系統(tong) 大學(xue)(xue)(xue)生(sheng)創業(ye)實(shi)(shi)訓室解決方(fang)案
大(da)學(xue)(xue)(xue)生(sheng)(sheng)創(chuang)(chuang)業主要是在校大(da)學(xue)(xue)(xue)生(sheng)(sheng)和大(da)學(xue)(xue)(xue)畢業生(sheng)(sheng)群體(ti)組(zu)成,近年來(lai)(lai)大(da)學(xue)(xue)(xue)生(sheng)(sheng)創(chuang)(chuang)業問題越(yue)來(lai)(lai)越(yue)受社會的(de)關(guan)注,因為(wei)大(da)學(xue)(xue)(xue)生(sheng)(sheng)屬(shu)于高級知識人(ren)群,并且經(jing)過多年的(de)教(jiao)育以(yi)及背負著社會的(de)種種期望,在社會經(jing)濟繁榮發展的(de)同時,大(da)學(xue)(xue)(xue)生(sheng)(sheng)創(chuang)(chuang)業也成為(wei)大(da)學(xue)(xue)(xue)生(sheng)(sheng)就(jiu)業之外的(de)新(xin)興的(de)現象。
大(da)學生創業(ye)群體主(zhu)要由在校(xiao)大(da)學生和畢(bi)業(ye)生組成(cheng),由于大(da)學擴招引起大(da)學生就業(ye)等一系列問題(ti),一部分(fen)大(da)學生通過創業(ye)形式實現就業(ye),這(zhe)部分(fen)大(da)學生具有高知識(shi)高學歷的特點,但是由于大(da)學生缺乏(fa)相對應的社(she)會經驗,所以需要全社(she)會的關注和幫助。
根據人力(li)資源和社會保障部的(de)最(zui)新統計,2007年-2008年的(de)就業狀況(kuang)很不理(li)想。所以好多(duo)大學生都選擇創業。
大學(xue)生創(chuang)業逐漸被社會(hui)(hui)(hui)所承(cheng)認和接受(shou),同時也肩負著提(ti)高(gao)大學(xue)生畢業就(jiu)業率和社會(hui)(hui)(hui)穩定等的(de)(de)歷史(shi)使命。在高(gao)校擴招之后越來越多大學(xue)生走出校門的(de)(de)同時,大學(xue)生創(chuang)業就(jiu)成為了大學(xue)生就(jiu)業之外(wai)的(de)(de)一個社會(hui)(hui)(hui)新問題。
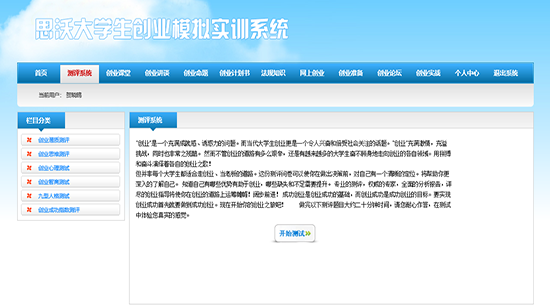
思沃大學生創業模(mo)擬實(shi)訓(xun)系統是(shi)一(yi)款(kuan)重點將理論和(he)實(shi)踐、案例分(fen)析相結合的模(mo)擬實(shi)訓(xun)實(shi)戰平臺教(jiao)(jiao)學軟件。為滿(man)足高(gao)校的教(jiao)(jiao)學需(xu)求,本公司提供創業實(shi)訓(xun)室解決方案。
用(yong)戶(hu)對象(xiang):本教(jiao)學軟件(jian)適用(yong)于各專(zhuan)業(ye)(ye)大學生創業(ye)(ye)的模擬實(shi)訓。
軟(ruan)件教學(xue)方式:理論學(xue)習與案例(li)實(shi)踐相結合(he),將實(shi)驗考核與教學(xue)考核系統相結合(he)。
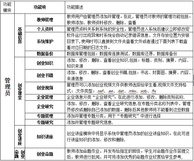
軟件的功能概述:軟件分(fen)管理員(yuan)(yuan)、教(jiao)師(shi)和學生三個(ge)用戶角色。管理員(yuan)(yuan)負(fu)責對教(jiao)師(shi)的添(tian)加管理及基礎數據的添(tian)加。教(jiao)師(shi)負(fu)責對學生的管理以及對實驗的總體掌控。
學(xue)生端模擬(ni)現(xian)實創業(ye)的步驟及相關流程進行創業(ye)實驗(yan)。
學生端模擬(ni)現實創(chuang)(chuang)業(ye)的步驟及相關(guan)流程(cheng)進(jin)行創(chuang)(chuang)業(ye)實驗。
思沃(wo)大(da)學(xue)(xue)(xue)生創(chuang)(chuang)(chuang)業(ye)(ye)(ye)模(mo)擬(ni)(ni)實(shi)(shi)訓(xun)平臺系(xi)(xi)統從(cong)大(da)學(xue)(xue)(xue)生創(chuang)(chuang)(chuang)業(ye)(ye)(ye)的(de)(de)(de)(de)(de)現(xian)狀分(fen)析(xi),將(jiang)創(chuang)(chuang)(chuang)業(ye)(ye)(ye)教育(yu)的(de)(de)(de)(de)(de)內(nei)(nei)容以及(ji)因素滲透在(zai)專(zhuan)業(ye)(ye)(ye)實(shi)(shi)踐教學(xue)(xue)(xue)中(zhong),并根(gen)據創(chuang)(chuang)(chuang)業(ye)(ye)(ye)教育(yu)的(de)(de)(de)(de)(de)目(mu)標及(ji)內(nei)(nei)容設置較完善(shan)的(de)(de)(de)(de)(de)創(chuang)(chuang)(chuang)業(ye)(ye)(ye)實(shi)(shi)踐體系(xi)(xi)。軟(ruan)件模(mo)擬(ni)(ni)交互思想,采用(yong)國際先(xian)進的(de)(de)(de)(de)(de)計算機仿(fang)真技術,仿(fang)真模(mo)擬(ni)(ni)虛擬(ni)(ni)市場環(huan)境、市場調(diao)查以及(ji)整(zheng)個(ge)市場競爭結構。學(xue)(xue)(xue)生通過(guo)(guo)軟(ruan)件學(xue)(xue)(xue)習(xi)創(chuang)(chuang)(chuang)業(ye)(ye)(ye)心(xin)理學(xue)(xue)(xue)、創(chuang)(chuang)(chuang)業(ye)(ye)(ye)講堂、網上創(chuang)(chuang)(chuang)業(ye)(ye)(ye)、創(chuang)(chuang)(chuang)業(ye)(ye)(ye)準備等創(chuang)(chuang)(chuang)業(ye)(ye)(ye)知(zhi)識,撰寫一份創(chuang)(chuang)(chuang)業(ye)(ye)(ye)計劃書,投入到創(chuang)(chuang)(chuang)業(ye)(ye)(ye)實(shi)(shi)戰中(zhong)。創(chuang)(chuang)(chuang)業(ye)(ye)(ye)實(shi)(shi)戰分(fen)為公司注(zhu)冊和(he)實(shi)(shi)戰運(yun)營。公司注(zhu)冊采用(yong)Flash動畫模(mo)式(shi),模(mo)擬(ni)(ni)公司注(zhu)冊的(de)(de)(de)(de)(de)整(zheng)個(ge)流程。實(shi)(shi)戰運(yun)營是整(zheng)個(ge)系(xi)(xi)統的(de)(de)(de)(de)(de)主體,將(jiang)全國分(fen)為七個(ge)區(qu)域(yu):東(dong)北地(di)(di)(di)區(qu)、華(hua)北地(di)(di)(di)區(qu)、西北地(di)(di)(di)區(qu)、華(hua)東(dong)地(di)(di)(di)區(qu)、西南地(di)(di)(di)區(qu)、華(hua)中(zhong)地(di)(di)(di)區(qu)、華(hua)南地(di)(di)(di)區(qu)。系(xi)(xi)統模(mo)擬(ni)(ni)公司內(nei)(nei)部與外在(zai)市場之(zhi)間(jian)的(de)(de)(de)(de)(de)矛(mao)盾,創(chuang)(chuang)(chuang)業(ye)(ye)(ye)者通過(guo)(guo)各種(zhong)調(diao)查、決策解(jie)決企(qi)業(ye)(ye)(ye)市場運(yun)營過(guo)(guo)程中(zhong)可能遇到的(de)(de)(de)(de)(de)各種(zhong)情況。在(zai)區(qu)域(yu)需求(qiu)飽和(he)后(hou)擴大(da)市場,對其中(zhong)出現(xian)的(de)(de)(de)(de)(de)問(wen)題和(he)運(yun)營結果(guo)進行分(fen)析(xi)與評估(gu),培(pei)養(yang)大(da)學(xue)(xue)(xue)生正確的(de)(de)(de)(de)(de)人生觀(guan)(guan)、價(jia)值觀(guan)(guan)、就(jiu)業(ye)(ye)(ye)觀(guan)(guan),提高(gao)大(da)學(xue)(xue)(xue)生勇于(yu)創(chuang)(chuang)(chuang)業(ye)(ye)(ye)的(de)(de)(de)(de)(de)精神,讓大(da)學(xue)(xue)(xue)生有良好的(de)(de)(de)(de)(de)創(chuang)(chuang)(chuang)業(ye)(ye)(ye)意識,增強大(da)學(xue)(xue)(xue)生自主創(chuang)(chuang)(chuang)業(ye)(ye)(ye)能力。
本教學系統主要功(gong)能特(te)色:
1、以LASH動畫形式模擬公(gong)(gong)司(si)工(gong)商注冊流(liu)程。公(gong)(gong)司(si)基本信(xin)息(xi)包括(kuo)公(gong)(gong)司(si)名稱(cheng),年(nian)份,品牌、商標、所在區域、擴(kuo)張區域、流(liu)動資金、風(feng)險投資、投資情(qing)(qing)況、融資情(qing)(qing)況、信(xin)用(yong)等(deng)級、品牌知名度、倉庫信(xin)息(xi)(面積/最(zui)大存(cun)(cun)量(liang)/單(dan)(dan)位管(guan)理費)、產(chan)品庫存(cun)(cun)(每一種(zhong)產(chan)品的庫存(cun)(cun)數(shu)(shu)量(liang))、當(dang)前(qian)季(ji)度的訂(ding)單(dan)(dan)執行情(qing)(qing)況(總訂(ding)單(dan)(dan)/已(yi)執行)、自建店數(shu)(shu)量(liang)、當(dang)前(qian)正(zheng)在提供的服務、技術(shu)研發(fa)情(qing)(qing)況(已(yi)研發(fa)的技術(shu)/研發(fa)時間[哪年(nian)哪季(ji)度])、生產(chan)線(xian)(生產(chan)線(xian)名稱(cheng)/檔(dang)次)、公(gong)(gong)司(si)員工(gong)(管(guan)理層人數(shu)(shu)/生產(chan)線(xian)工(gong)人人數(shu)(shu))等(deng)等(deng)。
2、包(bao)含(han)創(chuang)(chuang)(chuang)(chuang)業(ye)(ye)(ye)理論(lun)(lun)(lun)知(zhi)識的學習(xi)和創(chuang)(chuang)(chuang)(chuang)業(ye)(ye)(ye)實(shi)戰訓練。創(chuang)(chuang)(chuang)(chuang)業(ye)(ye)(ye)理論(lun)(lun)(lun)知(zhi)識包(bao)括測評系統、創(chuang)(chuang)(chuang)(chuang)業(ye)(ye)(ye)課堂、創(chuang)(chuang)(chuang)(chuang)業(ye)(ye)(ye)講談、創(chuang)(chuang)(chuang)(chuang)業(ye)(ye)(ye)命題、創(chuang)(chuang)(chuang)(chuang)業(ye)(ye)(ye)計劃(hua)書、法規知(zhi)識、網上創(chuang)(chuang)(chuang)(chuang)業(ye)(ye)(ye)、創(chuang)(chuang)(chuang)(chuang)業(ye)(ye)(ye)準備、創(chuang)(chuang)(chuang)(chuang)業(ye)(ye)(ye)論(lun)(lun)(lun)壇。創(chuang)(chuang)(chuang)(chuang)業(ye)(ye)(ye)實(shi)戰訓練包(bao)含(han)選擇行(xing)業(ye)(ye)(ye)、注冊公(gong)司、人(ren)員(yuan)招聘、產(chan)品戰略策(ce)劃(hua)、產(chan)品生產(chan)、渠道銷(xiao)售、促銷(xiao)、備貨運(yun)送(song)等(deng)內容。
3、企(qi)業(ye)經營管(guan)理(li):了解企(qi)業(ye)實時狀況、工商行政(zheng)事務處理(li)、人(ren)員招聘(pin)、工資福利、公司制度、員工培訓(xun)、人(ren)員流動等(deng)人(ren)事管(guan)理(li)策略(lve)
4、企(qi)(qi)業(ye)(ye)(ye)投(tou)(tou)融(rong)資(zi)(zi)管(guan)理:系(xi)統(tong)必須含(han)有投(tou)(tou)融(rong)資(zi)(zi)模塊,了解操作(zuo)企(qi)(qi)業(ye)(ye)(ye)的基本投(tou)(tou)資(zi)(zi)和融(rong)資(zi)(zi)手段,模塊包括(kuo):銀(yin)行存款、銀(yin)行貸款、企(qi)(qi)業(ye)(ye)(ye)間(jian)借貸、民(min)間(jian)借貸、私幕股(gu)權(quan)。另外還含(han)有風險(xian)投(tou)(tou)資(zi)(zi)模塊,在審核計劃(hua)書后做出(chu)評價(jia)和評分(fen),由(you)教師設置是否給予風險(xian)投(tou)(tou)資(zi)(zi),以及金額。設置后系(xi)統(tong)自動給相應(ying)企(qi)(qi)業(ye)(ye)(ye)發送反饋(kui)信(xin)息,接(jie)受并給予風投(tou)(tou)的企(qi)(qi)業(ye)(ye)(ye)前來簽訂風投(tou)(tou)協議(yi)領取(qu)風投(tou)(tou)資(zi)(zi)金
5、系(xi)統具有自動計(ji)分(fen)(fen)和手動評分(fen)(fen)功(gong)能(neng)。自動計(ji)分(fen)(fen)以各方面排(pai)名(ming)(ming)的(de)(de)形(xing)式,包(bao)括(kuo)資(zi)金排(pai)名(ming)(ming)、銷售排(pai)名(ming)(ming)、知名(ming)(ming)度(du)排(pai)名(ming)(ming)、利潤(run)排(pai)名(ming)(ming)、投資(zi)收益排(pai)名(ming)(ming)、廣(guang)告設計(ji)排(pai)名(ming)(ming)、市(shi)場(chang)占(zhan)有率排(pai)名(ming)(ming)、美譽(yu)度(du)排(pai)名(ming)(ming)、投融資(zi)收益排(pai)名(ming)(ming)、累計(ji)繳稅排(pai)名(ming)(ming)、綜合排(pai)名(ming)(ming)等(deng)。教師可以批閱學生所(suo)提(ti)交的(de)(de)計(ji)劃書、廣(guang)告設計(ji)、市(shi)場(chang)調查分(fen)(fen)析、公司制度(du)等(deng)。
6、系(xi)統(tong)提供超過十個(ge)行(xing)(xing)業的相關參(can)(can)(can)(can)數(shu)(shu)(shu)(消費(fei)者特征、 類(lei)別 、消費(fei)者特征、消費(fei)者構(gou)成參(can)(can)(can)(can)數(shu)(shu)(shu)、消費(fei)者偏好(hao)參(can)(can)(can)(can)數(shu)(shu)(shu)、產(chan)品屬(shu)性(xing)類(lei)別、產(chan)品屬(shu)性(xing)類(lei)別參(can)(can)(can)(can)數(shu)(shu)(shu)、產(chan)品屬(shu)性(xing)、產(chan)品屬(shu)性(xing)參(can)(can)(can)(can)數(shu)(shu)(shu)、生產(chan)線類(lei)型(xing)(xing)(xing)(xing)、生產(chan)線類(lei)型(xing)(xing)(xing)(xing) 參(can)(can)(can)(can)數(shu)(shu)(shu)、行(xing)(xing)業參(can)(can)(can)(can)數(shu)(shu)(shu) 、運行(xing)(xing)參(can)(can)(can)(can)數(shu)(shu)(shu)、區(qu)域參(can)(can)(can)(can)數(shu)(shu)(shu) 、購(gou)買參(can)(can)(can)(can)數(shu)(shu)(shu) 、經濟參(can)(can)(can)(can)數(shu)(shu)(shu)、渠道類(lei)型(xing)(xing)(xing)(xing)、渠道參(can)(can)(can)(can)數(shu)(shu)(shu)、促銷(xiao)類(lei)型(xing)(xing)(xing)(xing)、促銷(xiao)參(can)(can)(can)(can)數(shu)(shu)(shu)、廣(guang)告規格、廣(guang)告媒體、廣(guang)告參(can)(can)(can)(can)數(shu)(shu)(shu)、服務類(lei)型(xing)(xing)(xing)(xing)、服務參(can)(can)(can)(can)數(shu)(shu)(shu)、市場調查參(can)(can)(can)(can)數(shu)(shu)(shu)、宏觀社會信息、行(xing)(xing)業動態信息、背景案例信息)。